教有方学有成 初中辅导、高中辅导 一对一辅导 / 全日制中高考集训 / 班课 / 艺考文化课
15271820689

查看!武汉十余所高中招生情况汇总

  • 时间:
  • 2022-01-25 15:23:18
  • 来源于:
  • 状元教育
  • 作者:
  • admin
  • 浏览量:
  • 2743

近期,不少高中都有一些招生动作,小编将部分高中情况汇总如下,包括华师一、省实验、外高、二高、六高等十余所省示范高中情况。

水果湖高中

查看!武汉十余所高中招生情况汇总


据家长爆料,水高在钉钉群里上线了2022中招信息登记系统,有意向报考水高的家长们需准备:

1.元调成绩证明(截图或照片)

2.九上期中成绩证明(截图或照片)

3.八下期末成绩证明(截图或照片)

华师一

华师一现场咨询还在开放预约中,每天可预约上午九点、下午两点、晚上七点三个时间段,每个时间段可以预约48人。从学校南门进。年前预约接待只做学校招生情况介绍、校园参观和接收学校简历。

查看!武汉十余所高中招生情况汇总


查看!武汉十余所高中招生情况汇总


群内老师提醒,尽量采用群文件简历模板制作简历,不要搞的太复杂。

温馨提示:前往学校前家长们要确保预约成功或本人预约哦,否则学校无法接待~截至目前,1月26日前的名额都已约满,后续是否会增加名额,家长们可以进群关注后续消息哦。

武汉中学

武汉中学于上周日在钉钉群发布群公告,让各位有意愿报考武汉中学的家长填写元调成绩:

查看!武汉十余所高中招生情况汇总


武汉二中

查看!武汉十余所高中招生情况汇总


查看!武汉十余所高中招生情况汇总


查看!武汉十余所高中招生情况汇总


查看!武汉十余所高中招生情况汇总


查看!武汉十余所高中招生情况汇总


查看!武汉十余所高中招生情况汇总


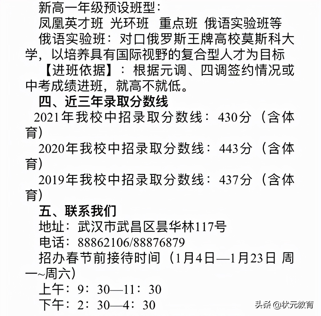
武汉六中

查看!武汉十余所高中招生情况汇总


武汉十四中

查看!武汉十余所高中招生情况汇总


洪山高中

查看!武汉十余所高中招生情况汇总


外高信息采集公告

查看!武汉十余所高中招生情况汇总


第一步:扫描二维码或者点击下方链接填写网上信息采集;

第二步:到外高递交简历资料面谈。成绩特别优秀(凭元调分数或参照初二以来的学校考试排名)或有显著理科竞赛学科特长的学生可带相关证明材料,到学校申请签约;

第三步:各类签约学生,必须资格生测试当天到校;

武钢三中

查看!武汉十余所高中招生情况汇总


查看!武汉十余所高中招生情况汇总


查看!武汉十余所高中招生情况汇总


查看!武汉十余所高中招生情况汇总


查看!武汉十余所高中招生情况汇总


省实验

查看!武汉十余所高中招生情况汇总


意愿报考省实验的初三应届考生,即日起须在“2022年省实验中学招生系统”http://www.ssyzx.com/ 注册,如实填写相关信息,如:学生身份证号、8年级上学期期末考试成绩及排名、8年级下学期期末考试成绩及排名,9年级上期中考试成绩及排名、学生初中学段获奖信息等。报考类型目前统一选择“签约生”。注册时请务必熟记密码,后期可登陆完善信息、查询状态。


相关文章

最新文章

X
预约试听课程